How Frequency To Current Converter Work
In many regions with 100120 V electricity is supplied at 60 Hz and 210240 V regions tend to use 50 Hz. A frequency converter is either a motorgenerator or electronic device that accepts AC power at one frequency and regenerates AC power at a differing frequency.

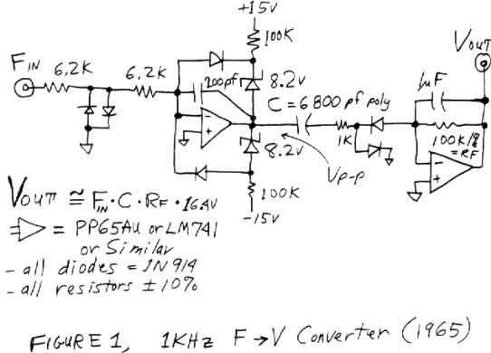
Frequency To Voltage Converter Circuit Diagram
The circuit shown see figure converts bidirectional currents to frequency.
How frequency to current converter work. Here is a wide-rangedata converter whose zero drift is well below 1 ppm per 10C. The operational amplifiers are used for signal processing. Its useful current range is from 10 mA to 1 A.
In bigger household appliances electricity works a different way. Why use a frequency converter. FREQUENCY TO VOLTAGE CONVERTER CIRCUITS Frequency to voltage converter is an electronic device which converts the sinusoidal input frequency into a proportional current or output voltageThe basic circuit includes operational amplifiers and RC circuits Resistor Capacitor networks.
How does a Variable Frequency Drive work. The converter is comprised of six diodes which are similar to check valves used in plumbing systems. 2 The Frequency Converter diagram above shows a typical design where the incoming AC at a specific frequency is rectified to a Direct Current DC.
One thousand cycles per second is 1 kilohertz or 1KHz and 1000000 cycles per second is 1 megahertz or 1 MHz. Then this DC voltage is chopped into an alternating current voltage of a new desired frequency. Transformers do not change the frequency of electricity.
The most basic principle of electric frequency conversion can be broken down into two parts. With very short rise times full reflection occurs in a cable 10 to 20 meters in length. Dec 15 2017.
Converting from DC to AC is more complicated because you need some kind of oscillator that reverses the current direction at the frequency you need. The frequency converter converts a basic fixed-frequency fixed voltage sine-wave power line power to a variable-frequency variable-voltage output used to control speed of induction motors. Inverters are used within Photovoltaic arrays to provide AC power for use in homes and buildings.
When the input current drops to zero frequencies as small as 500 Hz have been observed at 25C and also as warm as 35C. The first stage of a Variable Frequency AC Drive or VFD is the Converter. As the name suggests frequency to voltage converters are devices that convert a varying frequency input into a correspondingly varying output voltage levels.
Here we study three easy yet advanced designs using IC 4151 IC VFC32 and IC LM2907. They are also integrated into Variable Frequency Drives VFD to achieve precise control of. Output frequency will be 100 Hz.
Both get the job done albeit in slightly different ways. Frequency converter function and basic. Simply put frequency converters are a power conversion device.
1 Using IC 4151. The device may also change the voltage if it is required. The power supply that comes from the outlet in your wall is based on alternating current AC where the electricity switches direction around 5060 times each second in other words at a frequency of 5060 Hz.
How Does Frequency Converter Work. The voltage amplitude depends on the length of the induction cable and the rise time. As we explained above one hertz indicates a single cycle or vibration per second.
Its fairly easy to convert AC current to DC all you need to do is feed the current through a diode which only passes current in one direction. Basic Electrical By sirajul Frequency converter converts the frequency of ac current that is it converts a 50 or 60 hz ac current to ac current of any desired frequency. And when the input current is 1 pA the output frequency will drop to 1 cycle per 10 seconds or 100 mHz.
How Does a Frequency Converter Work. In this article we take a look at how an inverter works to convert direct current DC into Alternating current AC. First the alternating current power source is rectified into a DC voltage.
Frequency calculator uses arithmetic for these conversions. Also the output frequency is proportional to the input current. An induction fed from a 690-volt frequency converter might be exposed to up to 1 900 volts between phases.
They allow current to flow in only one direction. A frequency changer or frequency converter is an electronic or electromechanical device that converts alternating current AC of one frequency to alternating current of another frequency.

Frequency To Voltage Converter Circuit Diagram Applications Of Fv Converter Applications And Projects A Complete Guide For Electr Elektrotechniek Elektronica

2 Simple Voltage To Frequency Converter Circuits Explained Homemade Circuit Projects

What S All This Frequency To Voltage Converter Stuff Anyhow Electronic Design
Why Ac Motor Needs A Frequency Converter

2 Simple Voltage To Frequency Converter Circuits Explained Homemade Circuit Projects

Voltage To Frequency Converter Circuit Using Ad654

Frequency Converters Power Systems International

Voltage To Frequency Converter Circuit Using Ca3130 Basic Electronic Circuits Electronics Circuit Electronic Circuit Projects

Lm358 Pwm To Voltage Arduino Voltage Converter Arduino Projects

2 Simple Voltage To Frequency Converter Circuits Explained Homemade Circuit Projects

Frequency To Voltage Converter Circuit Diagram Applications Of Fv Converter Applications And Analog To Digital Converter Circuit Electronic Circuit Projects

Flyback Converter Circuit Converter Power Electronics Electronics Circuit

3 Frequency To Voltage Converter Circuits Explained Homemade Circuit Projects

Circuit Schematic Electronics 6v To 220v Inverter Schematic Circuit Diagram Power Supply Circuit Electronics Circuit

Frequency To Voltage Converter Using Lm331

Voltage To Frequency Converter Circuit Using Ad654

Electric Current Symbols Electric Field Electricity Current

Frequency To Current Converters Selection Guide Types Features Applications Engineering360
Post a Comment for "How Frequency To Current Converter Work"